焊接机器人广泛用于汽车行业


焊接机器人广泛用于汽车行业,以较低的复杂性焊接汽车内部和外部零件。焊接机器人具有特定的接近度,可以帮助它们正常运行。此外,焊接机器人配备了传感器和控制器,可以均匀地进行焊接。
焊接机器人的采用确保了焊接线上的生产率提高。减少了严重的工伤,提高了订单执行速度和准确性,并增加了正常运行时间,同时降低了成本。汽车、制造和金属行业采用了自动化焊接技术,以降低成本、节省时间并提高焊接质量。自动化焊接技术还可以提高工作空间的利用率,并改善最终用户行业的供应链绩效。机器人焊接的另一个优势是有助于减少员工的工作量,并与他们合作以提高效率。
从世界上工业机器人应用的统计结果来看,主要应用领域是焊接,尤其是在汽车生产国,全自动焊接机器人已占总数的50%以上。

1、全球焊接机器人占工业机器人比重可达50%
自2010年以来,随着自动化技术的发展以及工业机器人技术的不断创新,全球对工业机器人的需求已明显加快。2012-2017年,全球机器人销量年均复合增长率(CAGR)约为19%,与以往相比,工业机器人的销量从未如此大幅度地增加过。
2005-2008年,全球机器人年平均销量约为11.5万台,然而2009年因为金融危机导致机器人销量大幅下滑。2010年,在2009年受到限制的投资成为机器人销量增加的主要驱动因素。2011-2017年,全球年平均销量增加至23.6万台,约是2005-2008年的年平均销量的2倍。
2015-2017年,全球机器人年平均销量增加至约31万台,这是全球工业机器人需求显着增加的标志。根据IFR(国际机器人联合会)发布的最新报告,2018年全球工业机器人销量继续保持高速增长,达到38.4万台,同比增长1%。2019年估计达到42.2万台。

注:2009、2011年销量增速为-47%、37%。
从市场规模来看,2013-2018全球工业机器人市场规模一直处于稳步上升趋势,2018年已经达到168.2亿美元。推测2019年达到189.1亿元,较2018年同比增长12%。

焊接机器人是工业机器人的重要组成部分。因为焊接作为工业“裁缝”,是工业生产中非常重要的加工手段,同时由于焊接烟尘、弧光、金属飞溅的存在,焊接的工作环境又非常恶劣,焊接质量的好坏对产品质量起决定性的影响。
在中国工业机器人市场,焊接同样是工业机器人最重要的应用领域之一。焊接机器人在汽车、摩托车、工程机械等领域都得到了广泛的应用。焊接机器人在提高生产效率、改善工人劳动强度及环境、提高焊接质量等方面发挥着重要作用。
根据IFR公布的信息来看,目前,世界工业机器人中焊接机器人可达50%左右。由此推断,2018年全球焊割机器人销售量大概在21万台。2019年可以达到21.1万台。


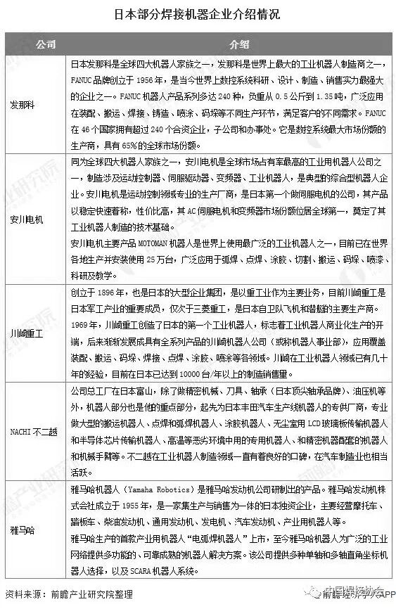
2、日本机器人在全球占据重要地位 四大家族占两席
焊接机器人是工业机器人的演变而来,因此工业机器人的市场格局也大致能体现出焊割机器人的市场竞争情况。从工业机器人企业竞争格局来看,ABB、发那科(FANUC),日本、库卡(KUKA)和安川电机(YASKAWA,日本)这四家企业仍是工业机器人的四大家族,成为全球主要的工业机器人供货商,占据全球约50%的市场份额,其中发那科(FANUC)的销售占比最高,占比达到17.3%。


3、日本焊接机器行业世界领先
机器人技术源于美国,却在日本得到了产业化规模发展,当前日本制造的工业机器人无论在技术上还是应用上,都处于世界领先地位。
众所周知,日本素有机器人王国的美誉,是世界上最大的生产大国和出口大国,在2014年之前也是世界最大的应用国和消费国(目前被中国连续取代)。机器人技术源于美国,却在日本得到了产业化规模发展,当前日本制造的工业机器人无论在技术上还是应用上,都处于世界领先地位。
据统计,目前全世界投入使用的机器人大约有95万台,其中日本就占了38%,位居各国之首,可以说是占据了世界机器人产业的半壁江山,除了机器人技术先进、品种齐全,机器人企业更是多如牛毛。例如知名的发那科、安川等。


4、自动化生产成为趋势 全球焊接机器人前景可期
焊接机器人的需要消除了人力的需求,通过有效且高效地执行重复任务来确保卓越的操作。此外,在各个行业对机器人技术进行研发活动的巨额投资鼓励使用新的先进技术来开发焊接机器人。可以对焊接机器人进行定制,以满足特定要求,例如在线焊缝跟踪和远程监控,以及有效的物理身材,以通过使用创新技术来改善与人工的兼容性。
结合最近的冠状病毒肺炎疫情以及全球产业升级等事件综合考虑,未来全球焊接机器人市场还会进一步扩大。但是,同时也要考虑到目前全球工业机器人的增量绝大多数都是由中国提供的。因此,前瞻产业研究院预计2025年全球焊接机器人将会达到43.9万台。

以上数据来源及分析请参考于前瞻产业研究院《中国焊接机器人行业发展前景预测与投资战略规划分析报告》,同时前瞻产业研究院提供产业大数据、产业规划、产业申报、产业园区规划、产业招商引资等解决方案。

END

