人形机器人行业产业链、技术驱动、政策及主要企业玩家
1、人形机器人行业概述
人形机器人,又称类人机器人、仿生人等,是指模仿具备人类外形特征和行为能力的机器人,其设计目的是在结构和功能上尽可能接近人类。基于通用型算法和生成式AI,具备人机交互、自主决策、语义理解等能力,并通过强大的感知计算与运动控制能力实现对环境的精准操控。
这些机器人通常具备大脑、小脑、妪干、灵巧手、双臂和双腿等关键部件,并配备了多种传感器和执行器,以实现感知、运动和与人类的交互。
人形机器人

资料来源:普华有策
《人形机器人分类分级应用指南》定义了人形机器人通用、结构、智能相关的术语名词,从结构外观、移动方式、智能模型等方面进行指导分类,按照具身智能、下肢运动、上肢作业、应用环境等作为分级要素,将人形机器人划分为L1-L4四个技术等级。
2、人形机器人行业产业链
人形机器人的核心部件包括伺服系统、传感器、减速器、控制器、关节模组、机器视觉系统、电池与电源管理系统、通信模块以及计算平台与操作系统等。这些部件共同支持着机器人的多自由度运动、精确感知、实时控制和高效能源管理。
下游主要应用领域包括医疗、物流、汽车工业、特种服务、智慧交通、包装、教育等。
3、技术成为驱动人形机器人产业发展的主要因素之一
近年来,人形机器人在技术方面取得了显著进展。特别是在大模型采用Transformer架构的应用下,通过预训练+微调的方式,大幅提升了机器人的环境感知、人机交互和上层规划能力。此外,机器视觉、深度学习、运动控制等技术的快速发展,为人形机器人提供了更为智能和自主的基础。
2024年以来,技术突破与市场需求推动了人形机器人产业的加速发展,产业链各环节协同进步,应用场景日益丰富,市场规模持续扩大。
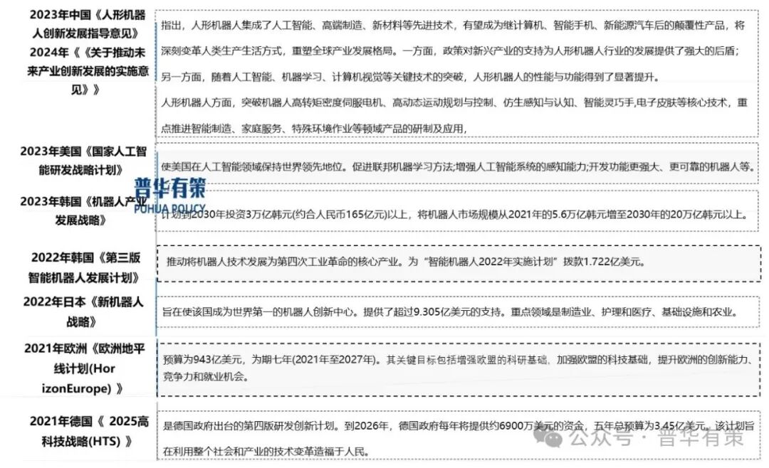
4、全球各主要国家政策
从政策驱动看,“十四五”以来,全球各主要国家相继发布了对人形机器人行业发展的政策/计划,以促使行业的发展。但,整体而言,扔人缺乏较为集中且明确的持续政策措施。
全球:
“十四五”以来全球各主要国家人形机器人政策

资料来源:普华有策
目前人形机器人新品频发,未来随着技术进步、产品创新、成本控制、产业链完善以及政策支持等多方面因素共同推动,人形机器人行业发展进程将不断加速,商业模式亦将逐步落地。
其他:
2023.5《深圳市加快推动人工智能高质量发展高水平应用行动方案(2023-2024年)》。
2023.6《上海市推动制造业高质量发展三年行动计划(2023-2025 年)》,《北京市机器人产业创新发展行动方案(2023-2025年)》。
202.8杭州市余杭区政府与浙江大学签约共建人形机器人产业创新中心。
2024.6月,设立首个跨省级创新中心平台——华为(西南)数字机器人创新中心。
2024.10《重庆“机器人+”应用行动计划(2024-2027 年)》。
2024.10《时代周刊》发表封面文章,汇集并筛选 200 项“2024年最佳发明”,其中人形机器人登上封面,被称为 2024 年最伟大发明之一。
5、人形机器人行业相关企业玩家
(1)人形机器人行业相关企业玩家
优必选、特斯拉、达闼科技、小米、小鹏、宇树科技、波士顿华为、1X Technologies AS(简称1X)、Agility Robotics、OpenAI、谷歌、傅利叶、腾讯等。
(2)人形机器人行业核心零部件企业玩家
五洲新春、恒立液压、贝斯特、北特科技、浙海德受、日发精机、绿的谐波、中大力德、江苏雷利、鸣志电器、禾川科技、伟创电气、步科股份、东华测试、柯力传感、汉威科技、亿嘉和、博实股份、雷赛智能等。
《2025-2031年人形机器人行业全景调研及发展前景趋势预测报告》涵盖行业全球及中国发展概况、供需数据、市场规模,产业政策/规划、相关技术/专利,竞争格局、上游原材料情况、下游主要应用市场需求规模及前景、区域结构、市场集中度、重点企业/玩家,企业占有率、行业特征、驱动因素、市场前景预测、进出口数量/金额/地区/国家、投资策略、主要壁垒构成、相关风险等内容。同时北京普华有策信息咨询有限公司还提供市场专项调研项目、产业研究报告、产业链咨询、项目可行性研究报告、专精特新小巨人认证、市场占有率报告、十五五规划、项目后评价报告、BP商业计划书、产业图谱、产业规划、蓝白皮书、国家级制造业单项冠军企业认证、IPO募投可研、IPO工作底稿咨询等服务。
报告目录:
第1章 人形机器人行业综述及数据来源说明
1.1 人形机器人行业界定
1.1.1 人形机器人的定义
1.1.2 《国民经济行业分类与代码》中人形机器人行业归属
1.2 人形机器人行业相关专业术语
1.3 本报告数据来源及编制说明
第2章 中国人形机器人行业宏观环境分析(PEST)
2.1 中国人形机器人行业政策(Policy)环境分析
2.1.1 中国人形机器人行业监管体系及机构介绍
1、中国人形机器人行业主管部门
2、中国人形机器人行业自律组织
2.1.2 中国人形机器人行业发展相关政策规划汇总及解读
2.1.3 政策环境对中国人形机器人行业发展的影响总结
2.2 中国人形机器人行业经济(Economy)环境分析
2.2.1 中国宏观经济发展现状
2.2.2 中国宏观经济发展展望
2.3 中国人形机器人行业社会(Society)环境分析
2.4 中国人形机器人行业技术(Technology)环境分析
2.4.1 中国人形机器人行业相关技术介绍
2.4.2 中国人形机器人行业专利情况
1、中国人形机器人专利申请
2、中国人形机器人专利公开
3、中国人形机器人热门申请人
4、中国人形机器人热门技术
第3章 全球人形机器人行业发展现状及人形机器人市场前景
3.1 全球人形机器人行业发展历程介绍
3.2 全球人形机器人行业宏观环境背景
3.2.1 全球人形机器人行业经济环境概况
3.2.2 全球人形机器人行业经济预测
3.3 全球人形机器人行业发展现状及市场规模体量分析
3.4 全球人形机器人行业区域发展格局及重点区域市场研究
3.4.1 全球人形机器人行业区域发展格局
3.4.2 全球人形机器人行业重点区域市场发展状况
1、 亚洲人形机器人行业地区市场分析
(1)亚洲人形机器人行业市场现状分析
(2)亚洲人形机器人行业市场规模与市场需求分析
(3)2024-2031年亚洲人形机器人行业前景预测分析
2、 北美人形机器人行业地区市场分析
(1)北美人形机器人行业市场现状分析
(2)北美人形机器人行业市场规模与市场需求分析
(3)2024-2031年北美人形机器人行业前景预测分析
3、 欧洲人形机器人行业地区市场分析
(1)欧洲人形机器人行业市场现状分析
(2)欧洲人形机器人行业市场规模与市场需求分析
(3)2024-2031年欧洲人形机器人行业前景预测分析
4、 其他地区分析
5、 2024-2031年全球人形机器人行业规模预测
3.5 全球人形机器人行业市场竞争格局及重点企业案例研究
3.5.1 全球人形机器人行业市场竞争格局
3.5.2全球人形机器人行业重点企业案例
1、企业A
2、企业B
3、企业C
第4章 中国人形机器人所属机器人行业进出口贸易状况及对外贸易依存度
4.1 全球及中国机器人行业发展差异分析
4.2 中国机器人行业进出口贸易整体状况
4.3 中国机器人行业进口贸易状况
4.3.1 中国机器人行业进口规模
4.3.2 中国机器人行业进口价格水平
4.3.3 中国机器人行业进口产品结构
4.3.4 中国机器人行业进口来源地
4.4 中国机器人行业出口贸易状况
4.4.1 中国机器人行业出口规模
4.4.2 中国机器人行业出口价格水平
4.4.3 中国机器人行业出口产品结构
4.4.4 中国机器人行业出口目的地
第5章 中国人形机器人行业市场供给状况及市场行情走势预判
5.1 中国人形机器人行业发展历程介绍
5.2 中国人形机器人行业市场特性解析
5.3 中国人形机器人行业市场主体类型及入场方式
5.4 中国人形机器人行业市场主体数量规模
5.5 中国人形机器人行业商业化进程与痛点分析
5.5.1 中国人形机器人商业落地进程
5.5.2 中国人形机器人商业化痛点
5.6 中国人形机器人行业市场供给能力分析
5.7 中国人形机器人行业市场供给水平分析
5.8 中国人形机器人行业市场行情走势预判
第6章 近三年中国人形机器人行业市场需求状况及市场规模体量分析
6.1 中国人形机器人行业市场渗透状况分析
6.2 中国人形机器人行业市场需求状况
6.3 中国人形机器人行业市场销售状况
6.4 中国人形机器人行业市场规模体量分析
第7章 中国人形机器人行业市场竞争状况及国际市场竞争力分析
7.1 中国人形机器人行业波特五力模型分析
7.1.1 中国人形机器人行业现有竞争者之间的竞争分析
7.1.2 中国人形机器人行业关键要素的供应商议价能力分析
7.1.3 中国人形机器人行业消费者议价能力分析
7.1.4 中国人形机器人行业潜在进入者分析
7.1.5 中国人形机器人行业替代品风险分析
7.2中国人形机器人行业市场竞争格局分析
7.3 中国人形机器人行业市场集中度分析
第8章 近三年中国人形机器人行业发展概述
8.1 中国人形机器人行业上下游产业链分析
8.1.1 产业链模型原理介绍
8.1.2 人形机器人行业产业链条分析
8.2 中国人形机器人行业产业链环节分析
8.2.1 人形机器人核心零部件市场发展现状
1、减速器
2、伺服电机
3、传感器
4、控制器
8.2.2 中国AI机器视觉市场分析
1、AI机器视觉概述
2、AI机器视觉市场发展现状
3、AI机器视觉市场趋势前景
8.2.3 中国AI芯片市场分析
1、AI芯片概述
2、AI芯片市场发展现状
3、AI芯片市场趋势前景
8.3 人形机器人本体制造
8.3.1 人形机器人本体制造概述
1、人形机器人设计
2、人形机器人组装
3、人形机器人测试
8.3.2 人形机器人本体制造发展趋势前景
8.4 中国人形机器人系统集成
8.4.1 人形机器人系统集成概述
8.4.2 人形机器人系统集成市场发展现状
1、运动控制
2、传感器与智能自控系统集成
3、AI大脑
8.4.3 人形机器人系统集成发展趋势前景
8.5 行业核心零部件主要玩家概述
第9章 中国人形机器人行业细分市场需求潜力分析
9.1 中国人形机器人行业细分市场分析
9.1.1 医疗市场
1、近三年行业发展概况
2、近三年需求规模
3、2024-2031年需求前景预测
9.1.2 物流市场
1、近三年行业发展概况
2、近三年需求规模
3、2024-2031年需求前景预测
9.1.3 汽车工业市场
1、近三年行业发展概况
2、近三年需求规模
3、2024-2031年需求前景预测
9.1.4 特种服务市场
1、近三年行业发展概况
2、近三年需求规模
3、2024-2031年需求前景预测
9.1.5 智慧交通市场
1、近三年行业发展概况
2、近三年需求规模
3、2024-2031年需求前景预测
9.1.6 包装市场
1、近三年行业发展概况
2、近三年需求规模
3、2024-2031年需求前景预测
9.1.7 教育市场
1、近三年行业发展概况
2、近三年需求规模
3、2024-2031年需求前景预测
9.2 行业下游领域需求格局占比
第10章 近三年中国人形机器人行业区域市场现状分析
10.1 中国人形机器人行业区域市场规模分布
10.2 中国华东地人形机器人市场分析
10.2.1 华东地区概述
10.2.2 华东地区人形机器人市场需求情况分析
10.2.3 2024-2031年华东地区人形机器人市场前景预测
10.3 华中地区市场分析
10.3.1 华中地区概述
10.3.2 华中地区人形机器人市场需求情况分析
10.3.3 2024-2031年华中地区人形机器人市场前景预测
10.4 华南地区市场分析
10.4.1 华南地区概述
10.4.2 华南地区人形机器人市场需求情况分析
10.4.3 2024-2031年华南地区人形机器人市场前景预测
10.5 华北地区市场分析
10.5.1 华北地区概述
10.5.2 华北地区人形机器人市场需求情况分析
10.5.3 2024-2031年华北地区人形机器人市场前景预测
10.6 东北地区市场分析
10.6.1 东北地区概述
10.6.2 东北地区人形机器人市场需求情况分析
10.6.3 2024-2031年东北地区人形机器人市场前景预测
10.7 西北地区市场分析
10.7.1 西北地区概述
10.7.2 西北地区人形机器人市场需求情况分析
10.7.3 2024-2031年西北地区人形机器人市场前景预测
10.8 西南地区市场分析
10.8.1 西南地区概述
10.8.2 西南地区人形机器人市场需求情况分析
10.8.3 2024-2031年西南地区人形机器人市场前景预测
第11章 人形机器人重点企业布局案例研究
11.1 人形机器人重点企业市场份额
11.2 人形机器人重点企业布局案例分析
11.2.1 A公司
1、企业概况
2、企业人形机器人业务布局状况
3、企业经营情况
4、企业核心竞争力分析
5、企业发展战略分析
11.2.2 B公司
1、企业概况
2、企业人形机器人业务布局状况
3、企业经营情况
4、企业核心竞争力分析
5、企业发展战略分析
11.2.3 C公司
1、企业概况
2、企业人形机器人业务布局状况
3、企业经营情况
4、企业核心竞争力分析
5、企业发展战略分析
11.2.4 D公司
1、企业概况
2、企业人形机器人业务布局状况
3、企业经营情况
4、企业核心竞争力分析
5、企业发展战略分析
11.2.5 E公司
1、企业概况
2、企业人形机器人业务布局状况
3、企业经营情况
4、企业核心竞争力分析
5、企业发展战略分析
11.2.6 其他
第12章 中国人形机器人行业发展潜力评估及趋势前景预判
12.1 中国人形机器人行业SWOT分析
12.2 2024-2031年中国人形机器人行业发展潜力评估
12.3 2024-2031年中国人形机器人行业市场前景预测
12.4 2024-2031年中国人形机器人行业发展趋势预判
第13章 中国人形机器人行业投资价值及投资机会分析
13.1 中国人形机器人行业市场进入壁垒构成分析
13.1.1 人形机器人行业人才壁垒
13.1.2 人形机器人行业技术壁垒
13.1.3 人形机器人行业资金壁垒
13.1.4 人形机器人行业其他壁垒
13.2 中国人形机器人行业投资风险分析
13.2.1 人形机器人行业政策风险分析
13.2.2 人形机器人行业技术风险分析
13.2.3 人形机器人行业宏观经济波动风险分析
13.2.4 人形机器人行业其他风险分析
13.3 中国人形机器人行业投资价值评估
第14章 中国人形机器人行业研究结论及建议
