
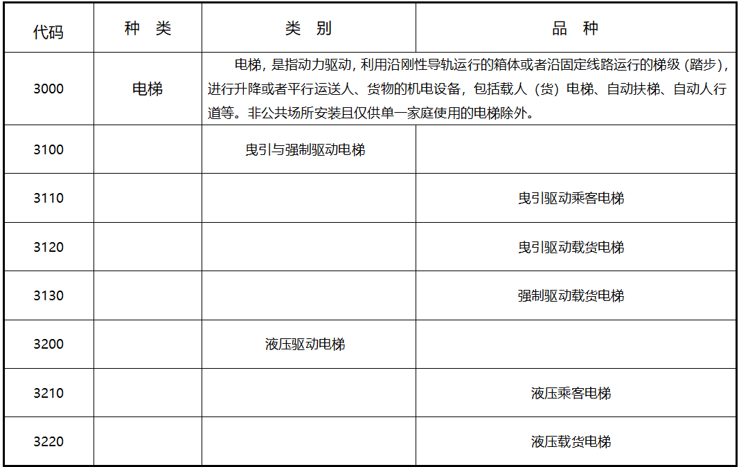
目前的《特种设备目录》应该是2014版(老版为2004+特2010版)。
另外,有一个叫做《特种设备生产单位许可目录》2022年6月1日执行版并非《特种设备目录》。




















下面文件来源于市场监督管理局网站信息:






《黑色三分钟,生死一瞬间合集》
363个煤矿安全标准网盘分享。
57部山西煤矿各类事故警示教育视频合集
盘点近年安全生产月主题宣教片视频合集
本公众号分享的文档和视频免费下载方法,看这里
郑 重 声 明
本公众号部分转载的图文、视频来自网络,其专利、版权和文责属于原作者或合法持有人所有,若您是原作者且不希望文章被转载,请及时联系我们处理。(我们的微信:82006451)。
如果您对煤炭发展和煤矿技术有独到之处,请说出来,请写下来,把您的想法和见解发给我们。请让我们为您展示在最耀眼的地方。
如果需要公众号发布的煤矿知识资料,请直接后台留言,我们会第一时间看到。或者加小编微信:82006451我会竭诚为您服务。欢迎转载,并请注明转载出处!
本公众号所载内容仅供参考,读者不应单纯接受公众号信息而取代自身独立判断,应自主做出决策并自行承担风险。本公众号不对任何因使用本号所载内容所引致的损失承担任何风险。
