
1.新兴技术:采用情况展望
2.企业物联网:当前驱动因素与未来优先事项
3.5G物联网:趋势与专业视点
4.企业5G:痛点与优先事项
5.供应商观点
6.参与生态系统情况及其结果
5G服务提供商下一步行动
技术支出意愿较高,但5G采用率并未得到保障未来三年。
企业的新兴技术采用前景看好。安永调查结果显示,在八类新兴技术中。企业对其中五类的当前投资或计划投资将增长,只有自动化和区块链小幅下降一个百分点。未来支出意愿方面。5G处于领先,诸多相互关联的外部因素促使企业愿意提高5G支出。包括新冠疫情,供应链中断以及环境,社会与公司治理(ESG)事項
然而,长期來看,5G采用率并未得到保障。安永调查结果显示,70%的亚洲企业有意投资5G,低于去年的78%。技术提供商应当认识到,尽管5G日益成为主流。但有些企业对5G的接受度可能不升反降。
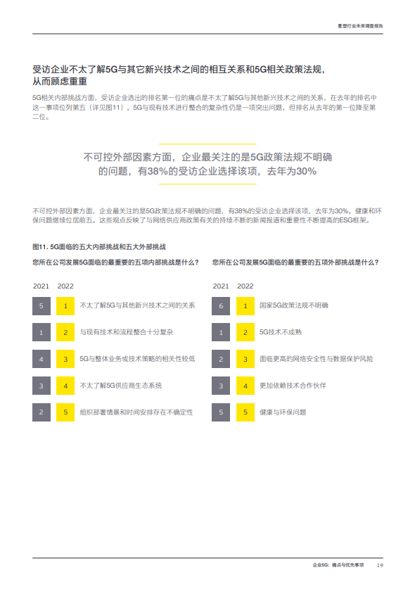
影响企业5G物联网策略的主要因素是效率和适应性方面的需求
关于制定5G与物联网策略的驱动因素,受访企业表示,与促进收入提升相比,他们更重视提升效率和优化。企业发展物联网的首要驱动因素是物联网对运营效率的贡献更高了。而“系统与流程优化"则是5G物联网最重要的应用。





















