

数控机床行业相关政策
2015年5月,国务院印发的国家行动纲领《中国制造2025》中将数控机床和基础制造装备列为“加快突破的战略必争领域”,其中提出要加强前瞻部署和关键技术突破,积极谋划抢占未来科技和产业竞争制造点,提高国际分工层次和话语权。其主要原因是数控机床和基础制造装备是制造业价值生成的基础和产业跃升的支点,是基础制造能力构成的核心,唯有拥有坚实的基础制造能力,才有可能生产出先进的装备产品,从而实现高价值产品的生产。
目前,中国机床行业数控化率不到40%,而欧美等发达国家机床数控化率已超70%。机床数控化需要有技术、人才等方面共同支持,因此,为支持中国机床行业发展,基于《中国制造2025》这一行动纲领,中国相关部门近年来陆续印发涉及数控机床行业产业升级、行业规范、技术创新等方面政策,以支持中国数控机床发展、创新。
中国数控机床行业发展政策汇总(一)

资料来源:智研咨询整理
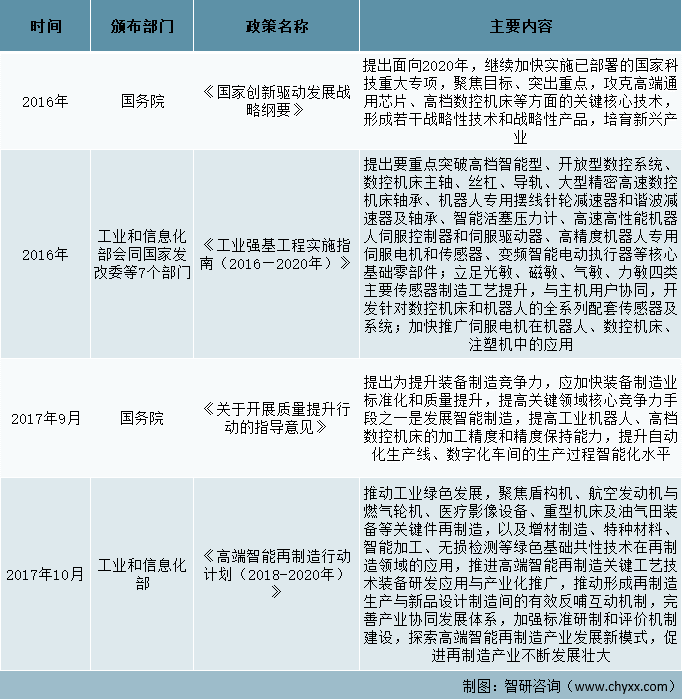
中国数控机床行业发展政策汇总(二)

资料来源:智研咨询整理
人才是数控行业发展基石。为了促进数控机床研发、创新,近几年来,中国相关部门出台多项政策搭建平台、培养相关人才,为中国数控行业创建了良好发展环境。
数控机床行业人才培养政策汇总

资料来源:智研咨询整理

工业制造行业相关政策
制造业互联网“双创”平台是促进制造业转型升级的新动能来源,是成为巩固中国制造业大国地位、加快向制造强国迈进的核心驱动力。数控机床是化工制造业主要制造装备之一。数控机床的主要构成的数控操作系统,这是机床数控化的关键,信息互联网行业发展对数控机床行业发展有深远影响。
2016年5月,国务院为贯彻落实《中国制造2025》印发了《国务院关于深化制造业与互联网融合发展的指导意见》,意见指出到2018年底,制造业重点行业骨干企业互联网“双创”平台普及率达到80%,相比2015年底,工业云企业用户翻一番,新产品研发周期缩短12%,库存周转率提高25%,能源利用率提高5%;到2025年,制造业与互联网融合发展迈上新台阶,融合“双创”体系基本完备,融合发展新模式广泛普及,新型制造体系基本形成,制造业综合竞争实力大幅提升。
相关报告:智研咨询发布的《2022-2028年中国数控机床行业市场专项调研及发展趋势预测报告》
数控机床的下游应用化工制造行业有原材料工业制造行业、化纤行业、汽车行业等,各行业未来发展规划对数控机床行业发展影响重大。根据《“十四五”信息化和工业化深度融合发展规划》中对数控化率的要求,中国相关部门分别出台了对应各化工行业发展规划意见。
2021年11月,中国工业和信息化部正式印发了《“十四五”信息化和工业化深度融合发展规划》,对中国工业化与信息化深度融合提出了发展要求、发展目标及具体的发展重点。中国两化的深度融合发展对中国机床行业数控机床制造技术提出要求,同时也为中国数控机床提供了发展动力。
中国数控机床相关行业发展政策汇总

资料来源:智研咨询整理
各化工制造行业对行业智能加工能力的要求就是各行业对数控机床的要求,这是中国数控机床发展的契机及动力。
最新国家政策表明,数控机床将是未来中国制造业主要生产设备,国家各方政策都偏向于数控机床的研发、制造,未来数控行业发展趋向高精尖。
●以上数据及信息可参考智研咨询(www.chyxx.com)发布的《2022-2028年中国数控机床行业市场专项调研及发展趋势预测报告》。
● 智研咨询是中国领先产业咨询机构,提供深度产业研究报告、商业计划书、可行性研究报告及定制服务等一站式产业咨询服务。
● 您可以关注【智研咨询】公众号,每天及时掌握更多行业动态。
智领产业
研判未来
智研推荐丨
2022年中国茶油产业全景及市场对策分析报告
智研推荐丨
2022年中国线上健身行业发展现状研究报告
智研推荐丨
2022年中国电动摩托车行业发展现状研究报告
智研推荐丨
2022年中国消防车行业发展现状研究报告
智研推荐丨
2022年中国光电子器件产业现状及趋势研究报告

