
更多会员服务及政策请关注我

展
会
通
知



由商务部和北京市人民政府共同主办的2022年中国国际服务贸易交易会,将于8月31日至9月5日在国家会议中心和首钢园区举办,本届服贸会将继续采用“综合+专题”“线上+线下”办会模式。
2022年服贸会主题为“服务合作促发展 绿色创新迎未来”,围绕主题设置全球服务贸易峰会、论坛会议、推介洽谈、成果发布、配套活动等6类活动。9月1日至2日两天为专业观众日,9月3日至5日三天为公众开放日。

2022年服贸会新增国家会议中心二期作为展览场地,比上届增加2.6万平方米。此外,首钢园区还新增了12000平方米的可上人大草坪等公共活动空间,打造后工业景观风貌特征的花园式国际盛会。

年度主题专区规模扩大1倍,达2.1万平方米。目前已有65个国家和国际组织以国家名义或总部名义线上线下办展办会;联合国工发组织、世界气象组织等国际组织将设置展览展示、举办论坛会议。将邀请更多服务贸易30强国家和地区、世界500强和行业领军企业参展参会。
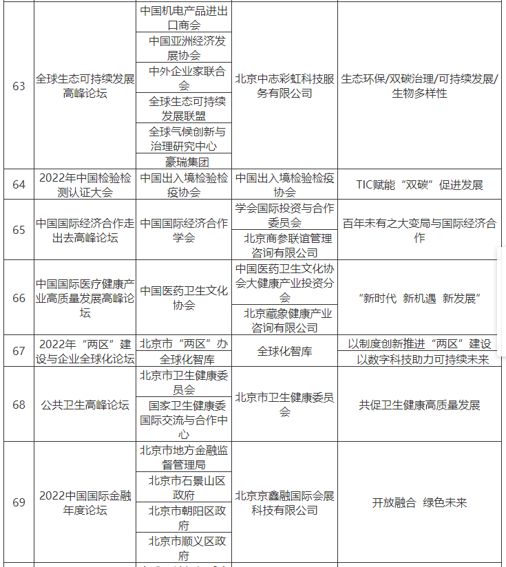
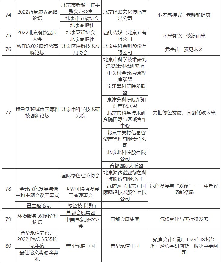
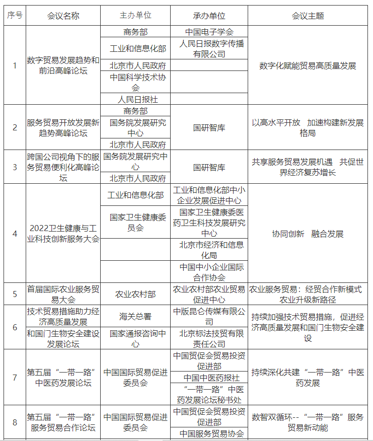
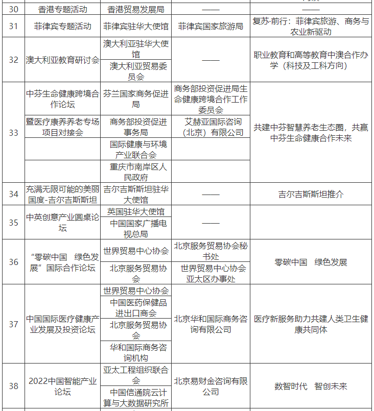
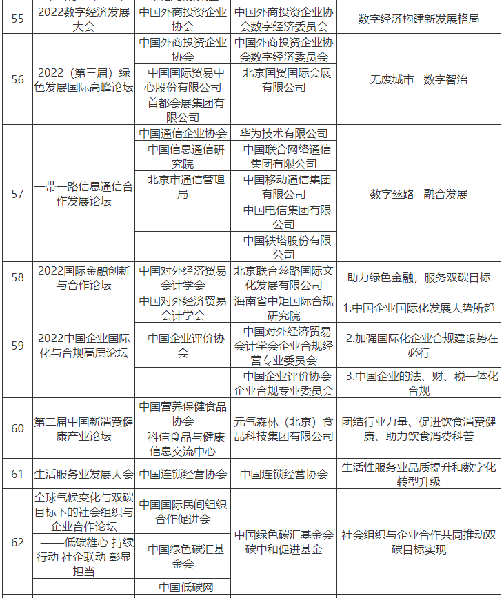
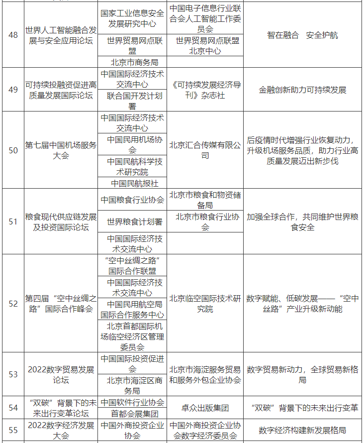
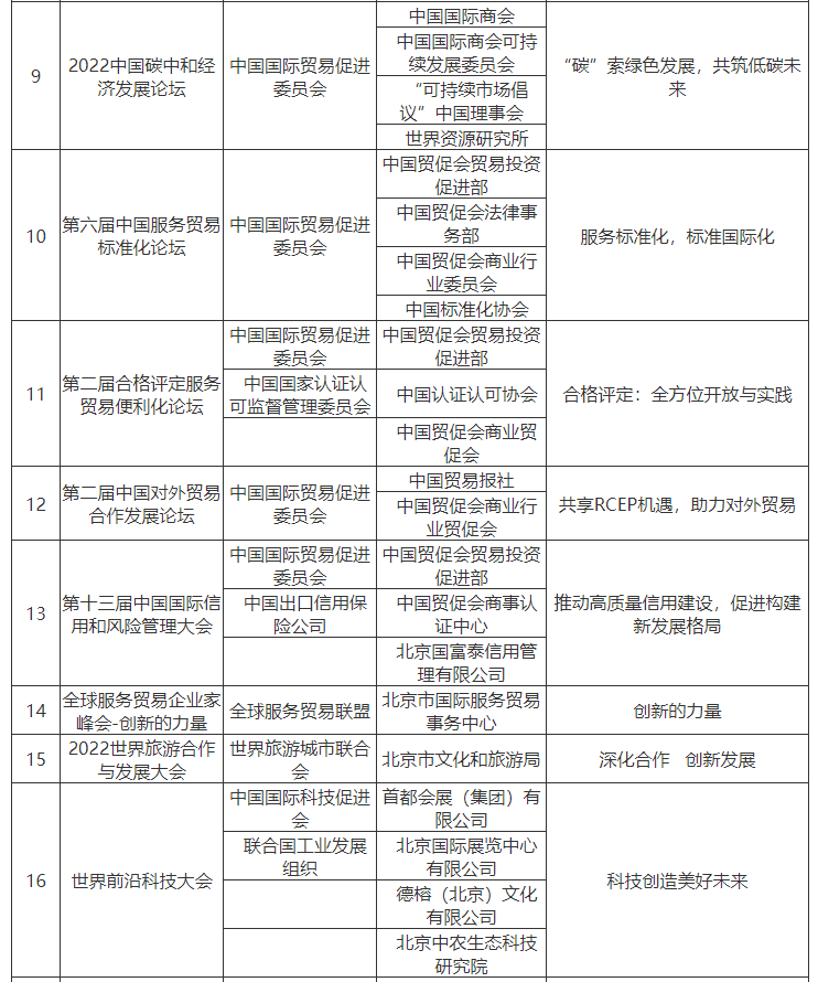
2022年服贸会部分论坛会议活动信息











(具体以实际为准)
观展联系方式
请有意前往北京观展的会员企业
联系所在区的服务经理
交通住宿费等需自理
联系人:杨小姐(会员中心负责人)
联系电话:13326775052
邮箱:2716464439@qq.com
END


点击关注
