把握云南新基建机遇 2020第三届南亚安博会/消防展搭台,等您来唱戏!
9月20-22日,昆明滇池国际会展中心
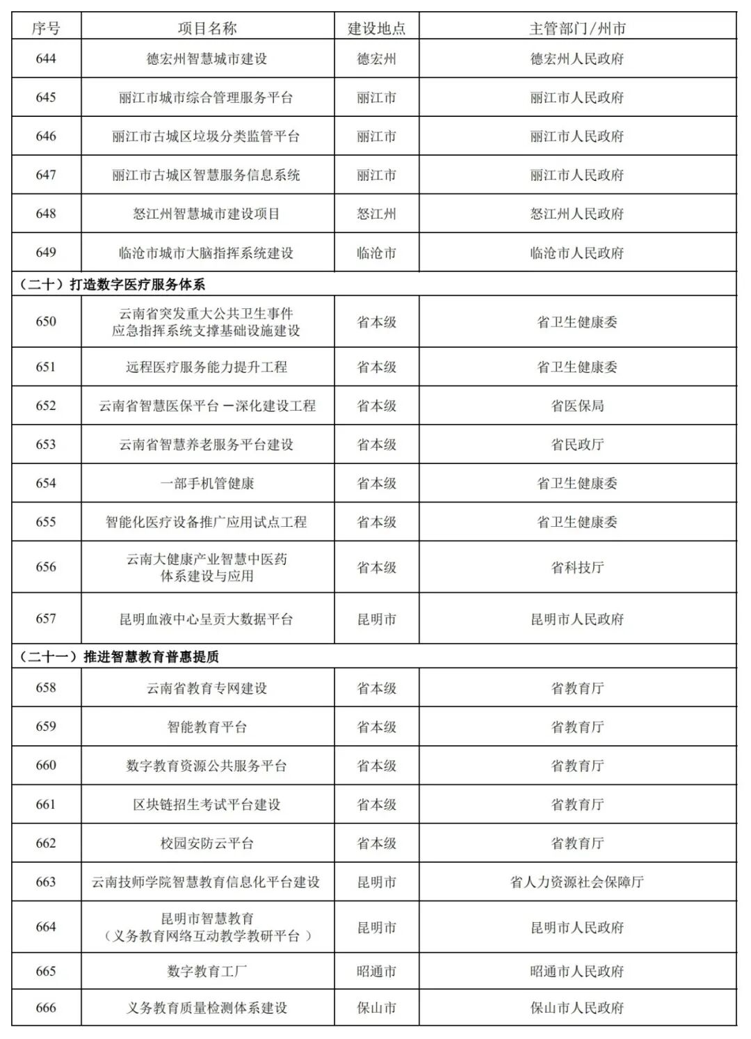
8月10日,云南省发展和改革委员会发布《关于印发云南省新基建项目(2020—2022年)的通知》(以下简称《通知》),公布了2020至2022年云南省新基建项目表,共704个。本次发布的新基建项目中,涉及到众多智慧城市、公安信息化、智慧消防、应急管理、大数据、智慧交警等项目,未来2-3年,随着各项目建设的快速推进,给安防、消防市场带来了前所未有的机遇。由艾比森独家冠名的2020第三届中国(昆明)南亚社会公共安全科技博览会、中国(昆明)东南亚·南亚消防安全暨应急救援装备展览会将于9月20-22日昆明滇池国际会展中心隆重举办,预期参展企业160-180家。届时组委会将邀请有关的政府单位、5大运营商、建设投资单位、集成服务商、工程商、经销代理商和有关行业协会的负责人莅临展会现场参观交流,展会期间将有4场高规格的论坛会议,会议的主题将围绕新基建与新安全展开交流探讨,热诚欢迎有关单位参展参会。截止8月7日,通过在保山、大理、临沧、楚雄、普洱、文山、红河、玉溪、昭通、曲靖等10个州市成功举办2020第二届云南社会公共安全州市交流会,向有关政府单位、安防、消防行业用户宣传推荐展会。
在昆明,通过6月18日举办的2020中国(云南)·新基建产业生态发展论坛、8月6日举办的“新智能 新基建--智能融合,极简锐捷” 专题论坛和8月11日的CPS百城会昆明站宣传推荐展会。
8月下旬至展会开幕前,主办、支持、协办、承办单位将通过网站、公众号以及新闻媒体发布大量的展会资讯,做好展前的预热宣传。
有关的政府单位、运营商、建设投资单位、集成服务商、消防(安防)工程商、经销代理商、消防安全重点监管单位组委会将安排专人定向邀请,确保展会效果。



























