
号外!号外!
小队今天带来了正嘢!
2024大湾区广一模真题
中考必备佳品
快一起来看看吧~


语文试卷√ 答案√
数学试卷√ 答案√
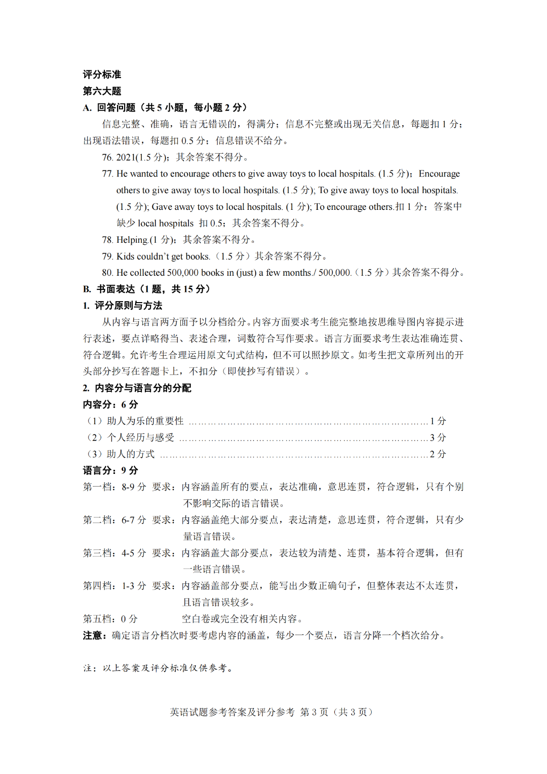
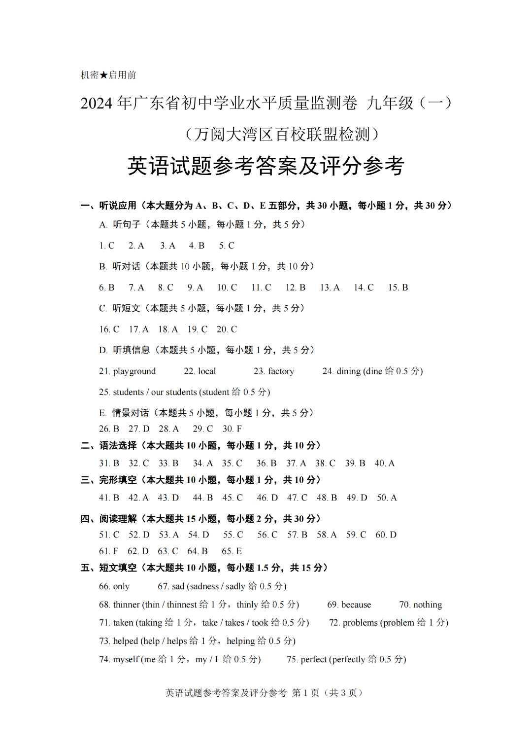
英语试卷√ 答案√
物理试卷√ 答案√
化学试卷√ 答案√
道法&历史 答案√


以下内容
来源网络,仅供参考
以官方发布为准







































更多高清电子版联考真题+答案
扫码添加球球老师
回复【联考】
即可领取!!
👇👇👇


各大中考资讯群热聊









实时分享2024最新政策
为群内家长解读最新中考名词
共同探讨孩子升学大事!

更多中考政策问题解答
中考最新资讯
中考真题
免费学习福利、备考资料
免费中考讲座
高中招生动态
.............
欢迎家长加入
众人拾柴火焰高
家长们报团取暖
还有球球老师在线给大家分享答疑哦~
↓↓↓↓

- THE END -
上述内容来源于网络,仅供参考,以官方发布为准,由中山升学编辑整理,尊重版权,如有侵权,请联系我们。

更多升学资讯
高中
初中
持续关注中山市升学资讯
--关注中山升学公众号--




