各会员及相关单位:


指导单位:中国民用航空局
主办单位:中国民用机场协会、中国民航科学技术研究院、中国民航报社、中国国际经济技术交流中心
承办单位:北京汇合传媒有限公司、北京中金环球MICE


创新服务 品质发展 人享其行


2022年9月4日-5日


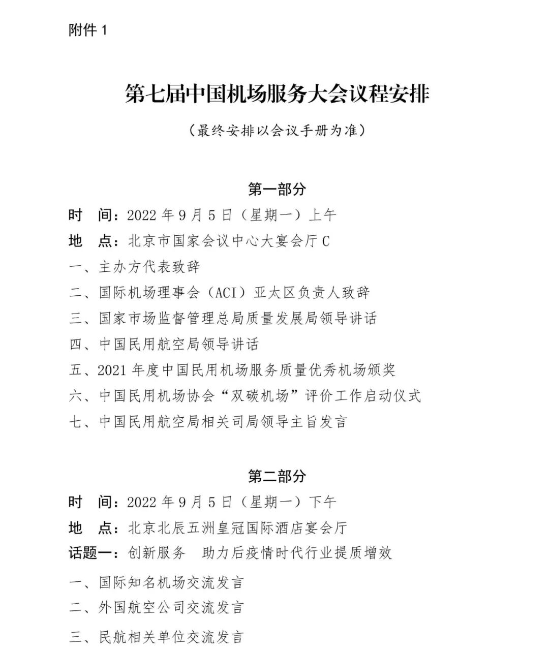
北京市国家会议中心大宴会厅C
北京北辰五洲皇冠国际酒店宴会厅


详见附件1《第七届中国机场服务大会议程安排》


1.邀请中国民用航空局及相关司局的领导、国家市场监管总局相关司局的领导;
2.邀请国际机场理事会(ACI)等国际组织;
3.邀请国内外机场、航空公司及行业服务保障企事业单位的领导、部门负责人及一线服务专业人员;科研院所等企事业单位的专家学者;民航相关企事业单位的领导及专业人员出席。


服贸会证件申请过程中请注意以下事项:
1.申请证件时需上传新冠疫苗接种记录截图(必须完成加强针接种),无法接种疫苗的人员或未全程接种疫苗的人员,需要提供相关证明,所在单位还需提供情况说明,情况说明模板请参见附件2《新型冠状病毒疫苗接种情况说明》;
2.证件领取人统一填写:刘靖宇13701006058;
3.请根据以下证件类别要求选择证件种类:
贵宾证:副部级以上(含原副部级以上);
嘉宾证:副局级以上、经过批准的贵宾随员等;
参会代表证:参加各类论坛会议活动人员。


注册报名二维码:

微信交流群二维码:



机场协会会员单位1500元/人,非会员单位3000元/人。


单位名称:中国民用机场协会
同行汇款:中国银行北京宝能中心支行(联行号:104100006749)
跨行汇款:中国银行北京使馆区支行(联行号:104100004193)
银行账号:3285 7048 3458(唯一账号)
注:请于汇款时在备注中写明单位名称及人员姓名;会议报到日亦可现场刷卡缴费。


组委会将按照注册报名人员信息统一安排食宿,相关费用自理。




报名联系人:
张维维 13910335066
黄慧芳 18311425964
会议合作洽谈联系人:
黄伟宏 13910780169
宋广韬 13521102170
附件1:第七届中国机场服务大会议程安排


附件2:新型冠状病毒疫苗接种情况说明


