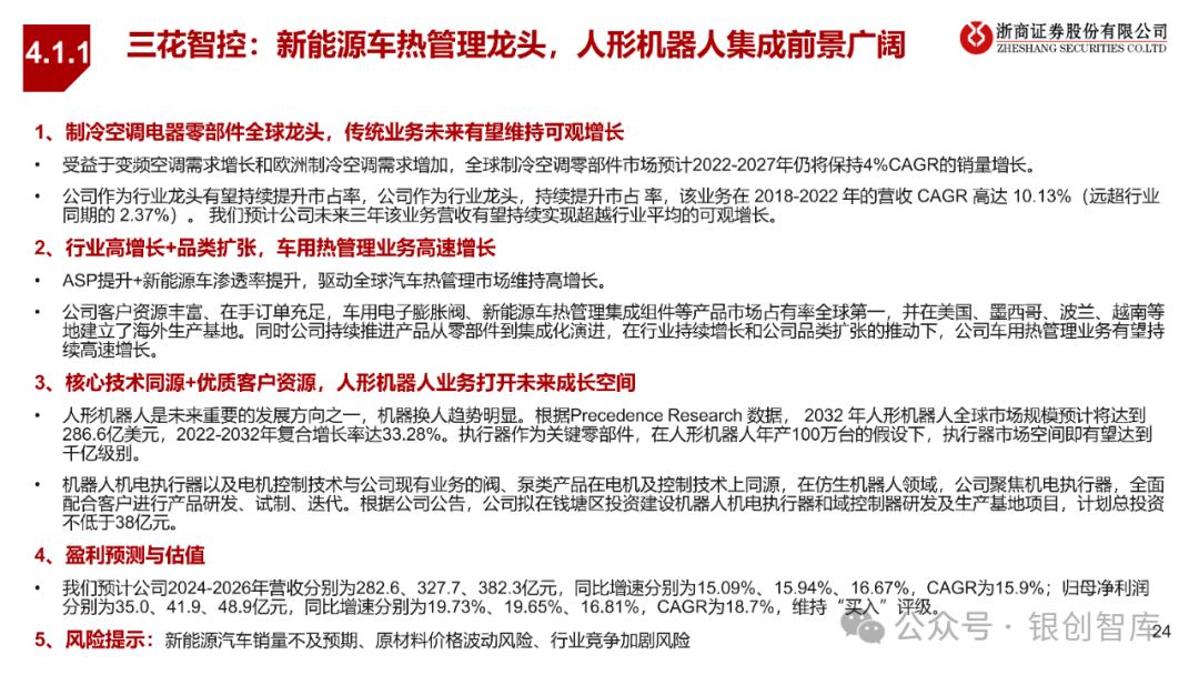
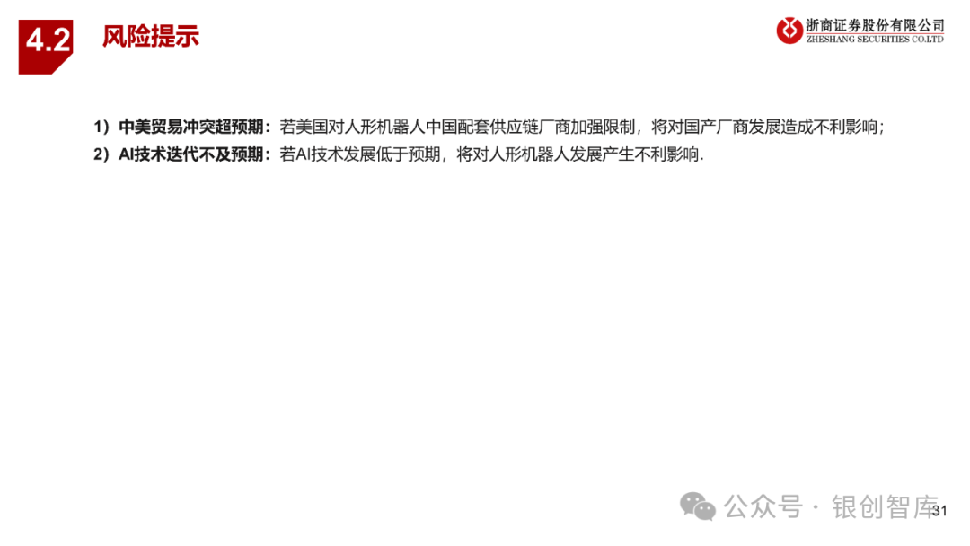
导 读
人形机器人产业趋势已成,行业预计从产业形成期过渡到产业扩张期,产业化发展有望显著提速。随着AGI技术持续突破、供应链格局趋于完善、下游应用需求持续打开,人形机器人行业作为高端制造成长板块的明珠,2025年将迎来板块性投资机会。
• 特斯拉:Optimus已可通过单一神经网络学习多种技能,2025年有望进入有限生产阶段,预计率先应用于特斯拉汽车工厂内。
• 英伟达:成立GEAR(通用智能体研究实验室)并入股Figure AI,从软件平台到硬件本体,全面切入人形机器人赛道。
• 华为:华为(深圳)全球具身智能产业创新中心正式运营,整合华为各部门的具身智能相关能力,共建具身智能大脑、小脑、工具链等关键根技术,并与16家企业签约合作备忘录。
全文(无删减)
*温馨提示:本文篇幅较长(共35页),建议先收藏,或添加小编微信(XiaoC-YinC)可以获取高清PDF原文
































如何获取高清PDF文件

# 扫描上方二维码,添加小编微信 #
# 申请请备注公司+姓名+职位 #
加入星球会员
长期下载高清无水印资料
搜索关键词:报告1159

成为【银创智库】知识星球会员
可下载其他1100+份行业研报
高清无水印PDF版本
涵盖新能源、新材料、高端装备制造行业
↓近期知识星球资料更新一览↓



……
每日持续更新,随时随地查看



关注、点赞、在看、转发,支持优质内容!
