工业机器人行业主要上市公司:目前国内工业机器人行业的上市公司主要有新松机器人(300024)、汇川技术(300124)、新时达(002527)和埃斯顿(002747)等;



注:5颗星为满分评级,☆为半星



2、工业机器人行业上市公司业务布局对比
在中国工业机器人行业的发展中,上游核心零部件的发展一直是国产厂商布局的重中之重,目前以工业机器人伺服系统、控制器和减速器为首的主要核心零部件关键技术和主要市场份额仍掌握在国际龙头企业中,但是近年来本土企业逐步发力,已经在上游纵向布局中取得了关键性成果,预计未来行业内企业将会继续发力上游技术布局:


3、工业机器人行业上市公司业务营收对比
目前,我国工业机器人行业企业中,工业机器人及相关上游产品的业务毛利率多集中在20%-30%的水平,根据工业机器人产品的细分种类以及企业布局环节的不同,营收规模和毛利率也有一定的差异,综合来看本土厂商的营收规模和毛利率水平,埃斯顿和绿的谐波具有一定优势。


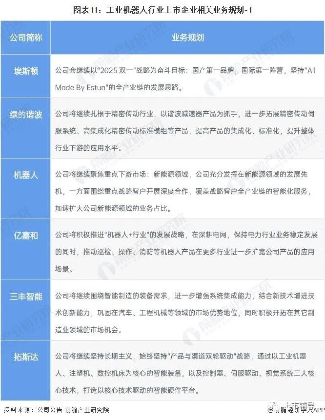
4、工业机器人行业上市公司工业机器人产品业务规划
工业机器人近年来对于国家发展来讲是一个关键的环节,为了打破国际龙头厂商对中国市场的垄断,各企业在工业机器人上游核心零部件及系统领域大力布局,从企业的业务规划来看,也都将拓展产业链、着力发展核心零部件技术作为主要的战略方向之一。


更多内容请关注:
