
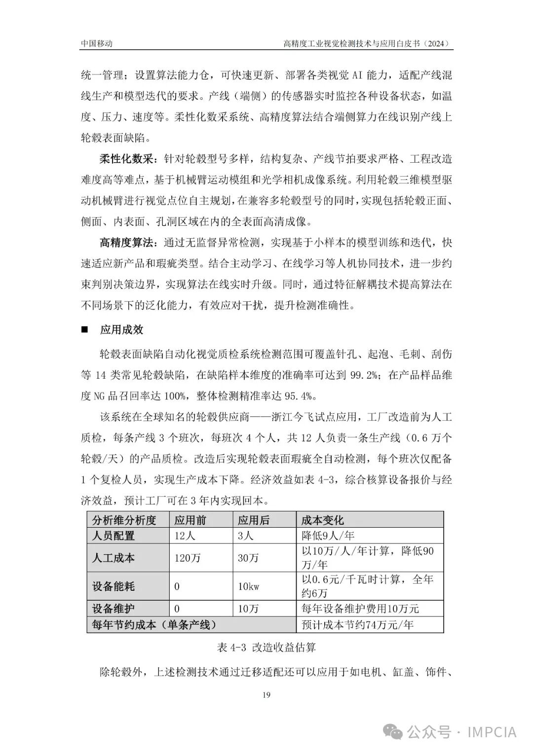
摘 要
本白皮书在梳理工业视觉检测发展现状的基础上,提出了高精度柔性工业视觉检测技术体系,并从云边端协同、柔性数采、检测算法及交互协同等方面分别进行了阐述,最后介绍了基于高精度柔性工业视觉检测的典型应用实践,并对高精度工业视觉检测的发展趋势进行了展望。
关注本公众号,在对话框回复关键字“241211”,可下载《2024高精度工业视觉检测技术与应用白皮书》完整PDF






























· end ·
关注本公众号,在对话框回复关键字“241211”,可下载《2024高精度工业视觉检测技术与应用白皮书》完整PDF
来源丨中移智库
责任编辑丨赫敏
声明:本文由智能制造推进合作创新联盟微信公众平台(微信号:IMPCIA)转发,如有版权问题,请联系删除。
往期荐读
OICT学院V期刊丨2022年第12期-聚焦工业互联网,发展进入快车道
白皮书丨信通院&腾讯:基于云计算的数字政务技术及行业应用白皮书(附下载)
干货PPT丨李伯虎院士等:工业元宇宙:模式、技术与应用初探(附下载)
权威报告丨工信安全发展研究中心:2022年上半年我国工业软件产融合作发展报告
280页干货 | 数字孪生技术与工程实践——模型+数据驱动的智能系统
边缘计算丨ECC & CMVU & IVIA:边缘计算视觉基础设施白皮书(附下载)
专精特新丨工信部中小企业发展促进中心:“专精特新”中小企业发展政策取向(附下载)





