

经营情况
工业机器人是20世纪以后发展起来的一种能模仿人的某些动作和控制功能,并按照可变的预定程序、 轨迹及其他要求操作工具,实现多种操作的自动化机械系统。工业机器人是面向工业领域的多关节机器人 或多自由度的机器装置,它能自动执行工作,是靠自身动力和控制能力来实现各种功能的一种机器。
工业机器人作为现代工业发展的重要基础,已经成为衡量一个国家制造水平和科技水平的重要标志。因此各个国家不断加深对工业机器人产业的重视情况,中国作为制造业大国,发展工业机器人不仅可以助力中国制造业向着智能化转型还可解决我国制造业目前面临的人口红利逐步消失的危机。为促进我国工业机器人产业快速发展,我国政府部门颁布了《“十四五”机器人产业发展规划》等多项政策,要求加速工业机器人核心零部件技术攻关,促进工业机器人及零部件国产化率的提升。在政策的大力支持下,我国工业机器人产业链各环节均取得了一定的成果,技术不断进步,国产程度大幅提升,并涌现了一批具有代表性的企业。
从产业链上游来看,工业机器人主要由减速器、伺服系统、控制器、本体等组成,其中减速器、伺服系统、控制器为工业机器人最为核心的三大零部件,上市企业包括绿的谐波、双环传动、中大力德、雷赛智能等,同时对于伺服系统与控制器领域,许多工业机器人企业选择采用自主研发生产的方式。随着中国工业机器人产业的快速发展,产业链上游上市公司相关营收也有所扩大,盈利能力较好。
中国工业机器人产业链上游上市企业分析

资料来源:公司公告、智研咨询整理
中国工业机器人行业上市企业主要有:机器人、汇川技术、埃夫特等,为加强在工业机器人领域的布局及市场竞争力,工业机器人企业纷纷向产业链上游延伸,自主研发伺服系统等核心零部件。另一方面,也有部分企业以核心零部件为基础,向工业机器人整机制造领域布局,代表企业有汇川技术等。
从重点上市企业营收情况来看,已有机器人、埃夫特、新时达、拓斯达、哈工智能等企业工业机器人相关业务(包括零部件、系统集成)营收规模超10亿元。从营收占比来看,埃夫特、哈工智能、江苏北人工业机器人相关业务营收占公司总营收的9成以上。从毛利率来看,汇川技术毛利率较高,2022年上半年达51.41%,其工业机器人业务在2021年已实现首次盈利;机器人、埃夫特、哈工智能等企业工业机器人相关业务毛利率均不断下滑。
中国工业机器人产业链中游上市企业分析(一)

资料来源:公司公告、智研咨询整理
中国工业机器人产业链中游上市企业分析(二)

资料来源:公司公告、智研咨询整理
工业机器人下游应用广泛,目前已在60个大类、168个行业中得到应用,常用于汽车制造、电子电气、食品化工等领域的搬运、焊接、喷涂、装配、码垛、涂胶、打磨、雕刻、检验等复杂作业。因此工业机器人企业客户广,如新能源汽车行业的比亚迪、小鹏汽车,消费电子行业的小米集团、锂电行业的宁德时代都是工业机器人企业的客户之一。未来随着中国制造业加速向智能化、自动化推进,我国工业机器人需求量将不断上升,同时随着企业不断加大对工业机器人硬件及软件的研发,工业机器人将不断拓展其应用场景及领域。
中国工业机器人产业链下游上市企业分析

资料来源:公司公告、智研咨询整理
相关报告:智研咨询发布的《2022-2028年中国工业机器人行业市场专项调研及发展策略分析报告》

研发情况
工业机器人属于典型的技术密集型企业,所需研发投入较大。在九家工业机器人上市企业中,2021年研发投入占总营收的比重均大于4%。其中工业机器人业务占比较大的埃夫特、哈工智能、江苏北人三家企业研发投入占比分别为9.8%、5.0%、4.5%;泰禾智能虽研发投入占比达12.4%,但其工业机器人业务较小,主要用于智能装车装备。
2021年中国工业机器人行业研发投入情况分析

资料来源:公司公告、智研咨询整理
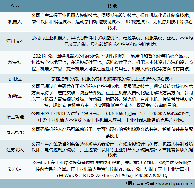
随着不断加大对工业机器人的研发力度,各企业在工业机器人软硬件方面均取得了一定的成果,加速产业链的布局,上游核心零部件的技术发展一直是国产厂商关注的重中之重。
中国工业机器人行业上市企业技术

资料来源:公司公告、智研咨询整理

产销情况
从上市企业主营业务布局来看,仍以国内市场为主。相较于其他企业,埃夫特营收中境外地区占比较大,占比达49.7%;机器人、江苏北人等企业营收中境内地区占比均超90%。
中国工业机器人行业上市企业产销情况

资料来源:公司公告、智研咨询整理

未来规划
从中国工业机器人行业上市企业未来规划来看,主要集中在二个方面,一是加大研发投入,加强技术攻关,提升核心零部件自主化率,加快工业机器人平台产品与技术的研发,提升公司核心竞争力。二是加强销售布局,精准拓展新兴市场,提升公司市场份额。
中国工业机器人行业上市企业未来规划

资料来源:公司公告、智研咨询整理
●以上数据及信息可参考智研咨询(www.chyxx.com)发布的《2022-2028年中国工业机器人行业市场专项调研及发展策略分析报告》。
● 智研咨询是中国领先产业咨询机构,提供深度产业研究报告、商业计划书、可行性研究报告及定制服务等一站式产业咨询服务。
● 您可以关注【智研咨询】公众号,每天及时掌握更多行业动态。
智领产业
研判未来
智研推荐丨
2022年中国葡萄酒产业现状及趋势分析报告
智研推荐丨
2022年中国茶油产业全景及市场对策分析报告
智研推荐丨
2022年中国线上健身行业发展现状研究报告
智研推荐丨
2022年中国电动摩托车行业发展现状研究报告
智研推荐丨
2022年中国消防车行业发展现状研究报告

