(公众号篇幅有限,仅精选部分报告进行解读分享。若想获取下载更多报告,请点击文末“阅读原文”,前往下载。)

报告解读
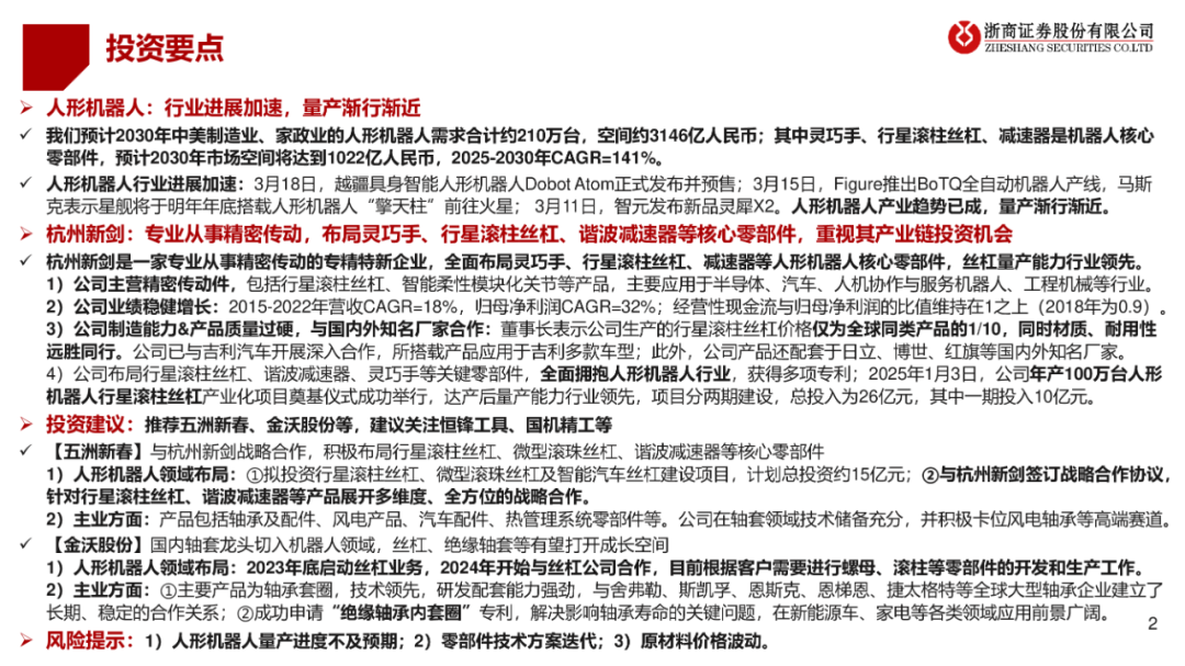
在科技飞速发展的今天,人形机器人行业正逐渐从科幻走向现实。随着人工智能、机械工程和材料科学等多领域的技术突破,人形机器人正朝着更加智能化、实用化的方向迈进。而在这个充满机遇与挑战的行业中,杭州新剑作为一家专注于精密传动的企业,凭借其在核心零部件领域的深厚布局,正逐渐成为产业链上的重要一环。本文将深入分析人形机器人行业的发展现状与趋势,并着重探讨杭州新剑产业链的价值与潜力。
人形机器人行业的发展现状与趋势
人形机器人行业正处于快速发展的阶段,其应用场景不断拓展,市场规模也呈现出显著的增长趋势。从制造业到家政服务,人形机器人的需求正在不断增加,预计到2030年,中美两国在制造业和家政业的人形机器人需求总量将达到约210万台,市场规模有望达到3146亿元人民币。
这一巨大的市场潜力吸引了众多科技巨头的纷纷入局,包括特斯拉、Figure、华为等在内的企业都在加速推进人形机器人的研发与产业化进程。特斯拉的Optimus项目、Figure的Helix大模型以及华为在具身智能领域的多项合作,都为人形机器人行业的发展注入了强大动力。随着技术的不断迭代和成本的逐步降低,人形机器人的量产化正在逐渐成为现实,未来有望在更多领域实现广泛应用。
杭州新剑在人形机器人核心零部件领域的布局
杭州新剑作为一家专精特新企业,在精密传动领域深耕多年,其在人形机器人核心零部件方面的布局尤为值得关注。公司主营的精密传动件,如行星滚柱丝杠、智能柔性模块化关节等产品,广泛应用于半导体、汽车、人机协作与服务机器人等多个行业。行星滚柱丝杠作为人形机器人的重要直线传动装置,具有高承载、体积小、精度高等优势,是实现机器人关节运动的关键部件。杭州新剑在行星滚柱丝杠的量产能力上处于行业领先地位,其产品价格仅为全球同类产品的1/10,同时在材质和耐用性上远胜同行。
公司还积极布局谐波减速器、灵巧手等关键零部件的研发与生产,并获得了多项相关专利。2025年1月,杭州新剑年产100万台人形机器人行星滚柱丝杠产业化项目的奠基,标志着其在人形机器人核心零部件领域的量产能力将进一步提升,有望在未来的市场竞争中占据重要地位。
杭州新剑产业链的投资价值与潜力
杭州新剑产业链的投资价值主要体现在其核心零部件的市场空间以及与上下游企业的合作潜力上。据预测,2030年人形机器人核心零部件市场空间将达到1022亿元人民币,2025-2030年的复合年增长率高达141%。杭州新剑凭借其在行星滚柱丝杠、谐波减速器等核心零部件领域的技术优势和量产能力,有望充分受益于人形机器人行业的快速发展。此外,公司与国内外知名企业的合作也为产业链的延伸提供了广阔空间。例如,与吉利汽车的深入合作,使得杭州新剑的产品得以应用于多款车型,进一步提升了其市场影响力。同时,公司还与华为等企业保持着良好的合作关系,共同推进人形机器人技术的研发与应用。随着人形机器人行业的不断成熟,杭州新剑产业链有望通过技术创新、产能扩张和合作拓展等方式,实现持续增长,为投资者带来可观的回报。
人形机器人行业的技术挑战与未来发展方向
尽管人形机器人行业的发展前景广阔,但仍面临着诸多技术挑战。首先,机器人的运动控制精度和灵活性需要进一步提高,以实现更加自然和高效的运动。其次,机器人的感知能力尚待增强,特别是在复杂环境下的视觉、听觉和触觉感知,这对于机器人的自主决策和交互能力至关重要。
机器人的能源效率和续航能力也是制约其广泛应用的关键因素之一。未来,人形机器人行业的发展将更加注重多学科的交叉融合,通过人工智能、机械工程、材料科学、电子工程等多领域的协同创新,突破技术瓶颈,推动人形机器人向更加智能化、人性化和实用化的方向发展。同时,随着5G、物联网等技术的普及,人形机器人有望实现更加高效的远程控制和协同作业,拓展其在工业、服务、医疗等多个领域的应用范围。
以上就是关于人形机器人行业以及杭州新剑产业链的深度分析。人形机器人行业正处于快速发展期,市场规模不断扩大,应用场景日益丰富。杭州新剑凭借其在精密传动领域的技术积累和核心零部件的布局,有望在人形机器人产业链中发挥重要作用。尽管行业面临诸多技术挑战,但随着科技的不断进步和创新,人形机器人的未来发展前景依然十分广阔。杭州新剑产业链的投资价值和潜力也值得市场关注,未来有望在人形机器人行业的浪潮中脱颖而出,实现可持续发展。
报告核心内容预览














如何获取报告?
【免责声明】
声明:包含投资理财内容,不构成具体理财指导,请谨慎甄别相关风险。
本公众号只做内容的收集及分享,报告版权归原机构所有,报告均通过公开合法渠道获得,如涉及侵权,请联系删除。
