
本次给大家分享的资料是《2022中国智能制造软件市场研究及选型评估报告》,由海比研究院推出。全文共69页。
如需下载原文件,请前往“先进制造业”公众号对话框回复“20220407”即可。(不是留言哦~)

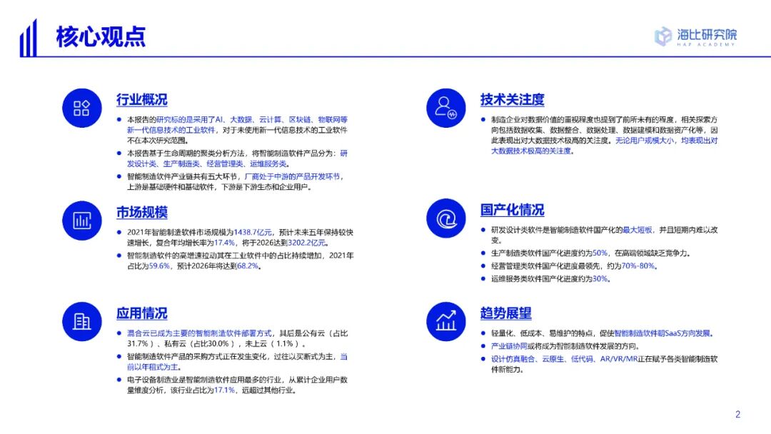
报告的研究标的是采用了AI、大数据、云计算、区块链、物联网等新一代信息技术的工业软件,对于未使用新一代信息技术的工业软件不在本次研究范围。本报告基于生命周期的聚类分析方法,将智能制造软件产品分为:研发设计类、生产制造类、经营管理类、运维服务类。 智能制造软件产业链共有五大环节,厂商处于中游的产品开发环节,上游是基础硬件和基础软件,下游是下游生态和企业用户。
根据海比研究院数据表明,2021年智能制造软件市场规模为1438.7亿元,预计未来五年保持较快速增长,复合年均增长率为17.4%,将于2026达到3202.2亿元。智能制造软件的高增速拉动其在工业软件中的占比持续增加,2021年占比为59.6%,预计2026年将达到68.2%。

接下来,让我们一起来看看报告的具体内容。

































































如企业有数字化转型、智能工厂规划与建设、智能制造系统集成应用,以及5G、AI、大数据、工业互联网、区块链、AR/VR等新技术赋能升级的技术需要、项目合作,请咨询:闵峰 15002177321(同微信)



来源:海比研究院,先进制造业公众号推荐阅读,版权归原作者所有,转载请注明。但因转载众多,无法确认真正原始作者,故仅标明转载来源。本文所用视频、图片、文字如涉及作品版权问题,请第一时间告知,我们将根据您提供的证明材料确认版权并按国家标准支付稿酬或立即删除内容!本文编辑:微明
商务合作:13386409839(同微信)
投稿邮箱:lilyzhang@wintimechina.com

微信号:amdaily
![]()
长按识别二维码即可关注
