
二十大报告指出,加快发展数字经济,促进数字经济和实体经济深度融合,打造具有国际竞争力的数字产业集群。必须坚持创新驱动发展,坚持把发展着力点放在实体经济上,深化互联网与实体经济深度融合,不断做强做优做大数字经济,在创新实践中推进和拓展中国现代化。
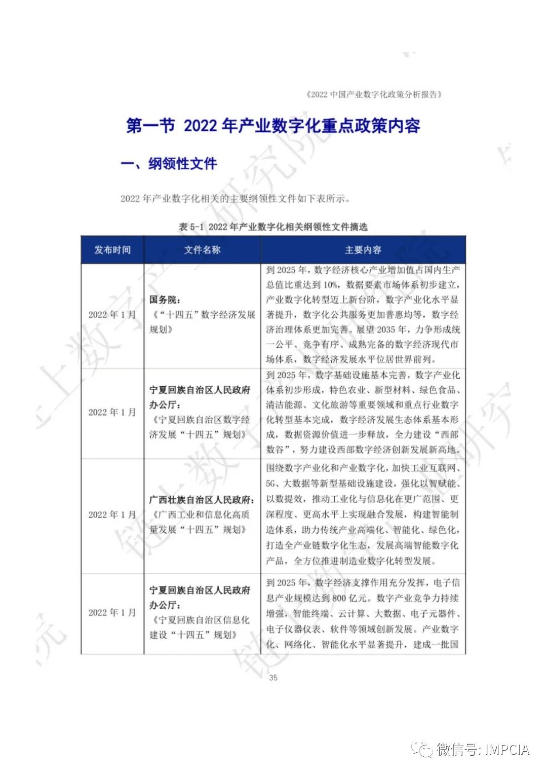
数字经济要成为经济发展的支柱,关键看产业数字化的发展水平。本报告梳理了2022年我国产业数字化政策,从数字基础设施、数字技术应用、 重点行业数字化、企业数字化等角度进行深入分析,并就当前政策进行最新研判。
关注本公众号,在对话框回复关键字“230331”,可下载《2022中国产业数字化政策分析报告》完整PDF








































































































· end ·
关注本公众号,在对话框回复关键字“230331”,可下载《2022中国产业数字化政策分析报告》完整PDF
来源丨链上数字产业研究院、中国物流与采购联合会区块链应用分会
责任编辑丨赫敏
往期荐读
OICT学院V期刊丨2022年第12期-聚焦工业互联网,发展进入快车道
白皮书丨信通院&腾讯:基于云计算的数字政务技术及行业应用白皮书(附下载)
干货PPT丨李伯虎院士等:工业元宇宙:模式、技术与应用初探(附下载)
权威报告丨工信安全发展研究中心:2022年上半年我国工业软件产融合作发展报告
280页干货 | 数字孪生技术与工程实践——模型+数据驱动的智能系统
边缘计算丨ECC & CMVU & IVIA:边缘计算视觉基础设施白皮书(附下载)
专精特新丨工信部中小企业发展促进中心:“专精特新”中小企业发展政策取向(附下载)




